平成30年7月豪雨 国・県による砂防・治山事業(強靱化)の進ちょく状況(令和8年3月1日更新)
印刷用ページを表示する掲載日:2026年4月1日更新
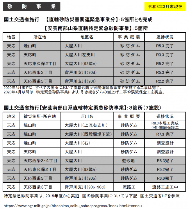
国・県による砂防・治山事業(強靱化)の進ちょくについて(令和8年3月末)
再度災害防止のため国・県により行われている砂防・治山事業(強靱化)の
令和8年3月末の進ちょく状況は次のとおりです。





(参考)国・県による砂防・治山事業(強靱化)の進ちょく(令和6年度完了)

(参考)国・県による砂防・治山事業(強靱化)の進ちょく(令和5年度まで)
国・県HPのリンク集
<外部リンク>大屋大川・背戸の川渓流監視カメラ<外部リンク>
砂防 激甚災害対策特別緊急事業の進ちょく状況【広島県】<外部リンク>
治山 激甚災害対策特別緊急事業の進ちょく状況【広島県】<外部リンク>


